Group structures and compliance diagrams — in minutes, not hours
StructureGram helps accountants create audit-ready ownership diagrams with firm-wide consistency.
Sound familiar?
Common challenges for accountants

Group structures take too long to diagram
Complex group structures require hours of manual work. Only done for the largest clients. Delays reporting and advice delivery.

Inconsistent outputs from different staff
No firm-wide standards. Junior staff produce different styles. Hard to review and approve.

Diagrams go out of date quickly
Restructures and changes break diagrams. Teams avoid updating them. Clients receive stale information.

Compliance and reporting pressure
Need audit-ready, professional outputs. Can't rely on generic drawing tools. Visual quality reflects firm quality.
How it works
Built for accountants' workflows
Define the group structure
Enter entities (companies, trusts, partnerships, SMSFs) — or import them directly from Xero Practice Manager (XPM). Define ownership percentages and control relationships. Built-in validation ensures compliance as you work.
Generate professional diagrams
Auto-layout creates clean, audit-ready diagrams. Firm-wide standards enforced automatically. No manual positioning or styling required.
Export to reports or share with clients
PNG and PDF export for reports, with 'smart' legends. Directly print presentation-ready diagrams with logo. Sync entity data back to XPM to keep your practice management system up to date.

Compliance built in
Not just a drawing tool — structure-aware modelling
StructureGram includes built-in validation rules specific to accounting work. The system won't let you create diagrams that don't make sense — visually or legally.
Result: Audit-ready diagrams without manual checking.
The system won't let you create diagrams that don't make sense — visually or legally.
Real-world examples
Structures accountants work with every day
Corporate group structure with multiple subsidiaries

Family group with trading entities and investment trusts

SMSF structure with related party transactions

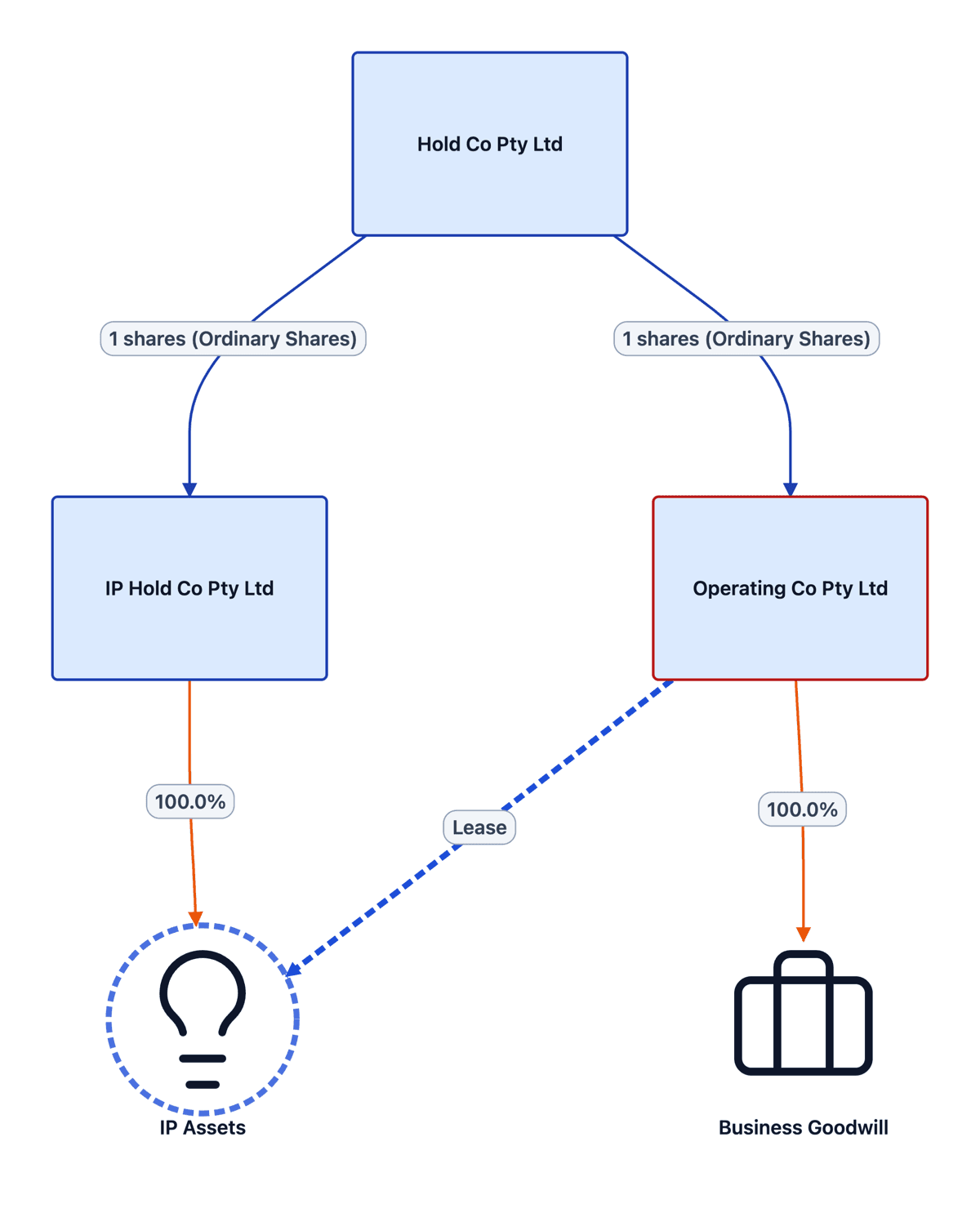
Private group with holdco → opco structure

Integrations
Connected to Xero Practice Manager
StructureGram integrates directly with Xero Practice Manager (XPM) so you can work with real client data without re‑keying.
More integrations — including ASIC connect and additional practice management systems — are on the roadmap.

AML/CTF compliance is expanding
Australia's AML/CTF regime is expanding to cover lawyers, accountants, and other professional service providers. StructureGram helps you understand ownership, control, and beneficial ownership across complex structures.
Security & compliance
Enterprise-grade security
Australian-hosted data, enterprise-grade security, audit-ready outputs.
Questions from accountants
What validation rules are included for accounting work?
All entities and relationships follow standard Australian rules and practice. This includes companies, trusts, partnerships, SMSFs, and individuals. Ownership limits at 100%. Circular ownership prevention. SMSF member limits. SMSF trustee type requirements. Share class tracking. Off-diagram ownership interests tracked to show actual '% interests'. No partnerships-of-partnerships. Asset ownership types (sole, tenants-in-common and joint tenants). Rules are enforced automatically as you work. When drawing on canvas, 'smart targeting' presents only valid relationships.
Can I import client data from our practice management system?
Yes. StructureGram integrates directly with Xero Practice Manager (XPM) — import clients and contacts, sync entity data, and keep both systems in step. You can also import PDF ASIC extracts or download company details directly from ASIC.
How do I ensure firm-wide consistency?
Set global styles and templates for a firm-wide visual language. All staff use the same standards — shapes for different entities, colours for different relationships, colour for different entity status (active, passive, etc). Built-in entity and relationship types ensure everyone creates diagrams the same way.
Can I show historical structures vs. current?
Yes. Apply a point-in-time or period-of-time 'Snapshot' to any diagram. This displays only the entities and relationships in place at that time. Set start and end dates for each entity and relationship to filter groups showing 'as was' vs. 'as is' structures.
Can I use the tool to model future scenarios?
Yes. In addition to Snapshots, create specific filter-groups to model unlimited scenarios. Filter out specific entities and relationships, and add new ones with the 'Proposed' status. When finished, leave proposed items in draft or clean up data with 'auto-clean'.
Is this suitable for complex group structures?
Yes. No limits on entity count or relationship complexity. This is an enterprise-grade application that handles the most complex and large structures (500+ entities and 1,000s of relationships) automatically. Modern algorithms position entities on the canvas and unwind crossed-relationship lines.
Can I export diagrams to include in reports?
Yes. Export to PDF or PNG for inclusion in client reports. Both export types are high-resolution and in colour, ready to drop into Word, Excel, PowerPoint or any other application.
Make group structures your competitive advantage